模型的一些通用方法:
get_params([deep]):返回模型的参数。
deep: 如果为True,则可以返回模型参数的子对象。set_params(**params):设置模型的参数。
params:待设置的关键字参数。fit(X,y[,sample_weight]):训练模型。
X :训练集样本集合。通常是一个numpy array,每行代表一个样本,每列代表一个特征。y :训练样本的标签集合。它与X 的每一行相对应。sample_weight: 每个样本的权重。它与X 的每一行相对应。predict(x): 利用模型执行预测。返回一个预测结果序列。
X:测试集样本集合。通常是一个numpy array,每行代表一个样本,每列代表一个特征。score(X,y[,sample_weight]):对模型进行评估,返回模型的性能评估结果。
X:验证集样本集合。通常是一个numpy array,每行代表一个样本,每列代表一个特征。y:验证集样本的标签集合。它与X 的每一行相对应。sample_weight: 每个样本的权重。它与X 的每一行相对应。对于分类模型,其评估的是
accuracy;对于回归模型,其评估的是R2。如果希望有其它的评估指标,则可以执行
predict()方法,然后把预测结果、真实标记作为参数来调用一些打分函数即可。
模型的一些通用参数:
n_jobs:一个正数,指定任务并形时指定的 CPU数量。
如果为 -1 则使用所有可用的 CPU。
verbose:一个正数。用于开启/关闭迭代中间输出日志功能。
None,表示关闭日志输出。warm_start:一个布尔值。如果为True,那么使用前一次训练结果继续训练。否则从头开始训练。
max_iter :一个整数,指定最大迭代次数。
如果为None则为默认值(不同solver的默认值不同)。
random_state:一个整数或者一个RandomState实例,或者None。
RandomState实例,则指定了随机数生成器。None,则使用默认的随机数生成器。对于回归模型,其评估性能的指标为 。
假设验证集为 ,真实标签记作 ,预测值记作 ,则有:
其中 为所有真实标记的均值。
根据定义有:
1 ,但是有可能小于 0 。线性模型的一些通用参数:
fit_intercept:一个布尔值,指定是否需要计算截距项。如果为False,那么不会计算截距项。
当 , 时, 可以设置 fit_intercept=False 。
intercept_scaling:一个浮点数,用于缩放截距项的正则化项的影响。
当采用fit_intercept 时,相当于人造一个特征出来,该特征恒为 1 ,其权重为 。
在计算正则化项的时候,该人造特征也被考虑了。为了降低这个人造特征的影响,需要提供intercept_scaling。
tol:一个浮点数,指定判断迭代收敛与否的阈值。
LinearRegression是线性回归模型,它的原型为:
class sklearn.linear_model.LinearRegression(fit_intercept=True, normalize=False,copy_X=True, n_jobs=1)fit_intercept:一个布尔值,指定是否需要计算截距项。normalize:一个布尔值。如果为True,那么训练样本会在训练之前会被归一化。copy_X:一个布尔值。如果为True,则会拷贝X 。n_jobs:一个整数,指定计算并行度。模型属性:
coef_:权重向量。intercept_: 值。模型方法:
fit(X,y[,sample_weight]):训练模型。predict(X):用模型进行预测,返回预测值。score(X,y[,sample_weight]):返回模型的预测性能得分。 Ridge类实现了岭回归模型。其原型为:
xxxxxxxxxxclass sklearn.linear_model.Ridge(alpha=1.0, fit_intercept=True, normalize=False, copy_X=True, max_iter=None, tol=0.001, solver='auto', random_state=None)alpha: 值,用于缓解过拟合。
max_iter: 指定最大迭代次数。
tol:一个浮点数,指定判断迭代收敛与否的阈值。
solver:一个字符串,指定求解最优化问题的算法。可以为:
'auto':根据数据集自动选择算法。
'svd':使用奇异值分解来计算回归系数。
'cholesky':使用scipy.linalg.solve函数来求解。
'sparse_cg':使用scipy.sparse.linalg.cg函数来求解。
'lsqr':使用scipy.sparse.linalg.lsqr函数求解。
它运算速度最快,但是可能老版本的scipy不支持。
'sag':使用Stochastic Average Gradient descent算法求解最优化问题。
random_state:用于设定随机数生成器,它在solver=sag时使用。
其它参数参考LinearRegression 。
模型属性:
coef_:权重向量。intercept_: 值。n_iter_:实际迭代次数。模型方法: 参考LinearRegression 。
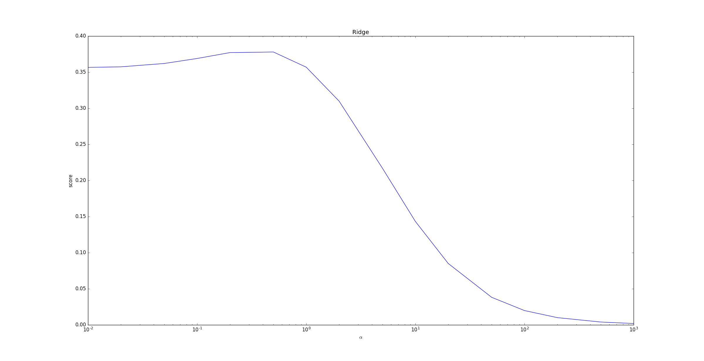
下面的示例给出了不同的 值对模型预测能力的影响。
当 超过 1 之后,随着 的增长,预测性能急剧下降。
这是因为 较大时,正则化项 影响较大,模型趋向于简单。
极端情况下当 时, 从而使得正则化项,此时的模型最简单。
但是预测预测性能非常差,因为对所有的未知样本,模型都预测为同一个常数 。

Lasso类实现了Lasso回归模型。其原型为:
xxxxxxxxxxlass sklearn.linear_model.Lasso(alpha=1.0, fit_intercept=True, normalize=False,precompute=False, copy_X=True, max_iter=1000, tol=0.0001, warm_start=False, positive=False, random_state=None, selection='cyclic')alpha: 值,用于缓解过拟合。
precompute:一个布尔值或者一个序列。是否提前计算Gram矩阵来加速计算。
warm_start:是否从头开始训练。
positive:一个布尔值。如果为True,那么强制要求权重向量的分量都为正数。
selection:一个字符串,可以为'cyclic'或者'random'。它指定了当每轮迭代的时候,选择权重向量的哪个分量来更新。
'random':更新的时候,随机选择权重向量的一个分量来更新'cyclic':更新的时候,从前向后依次选择权重向量的一个分量来更新 其它参数参考Ridge 。
模型属性:参考Ridge 。
模型方法: 参考LinearRegression 。
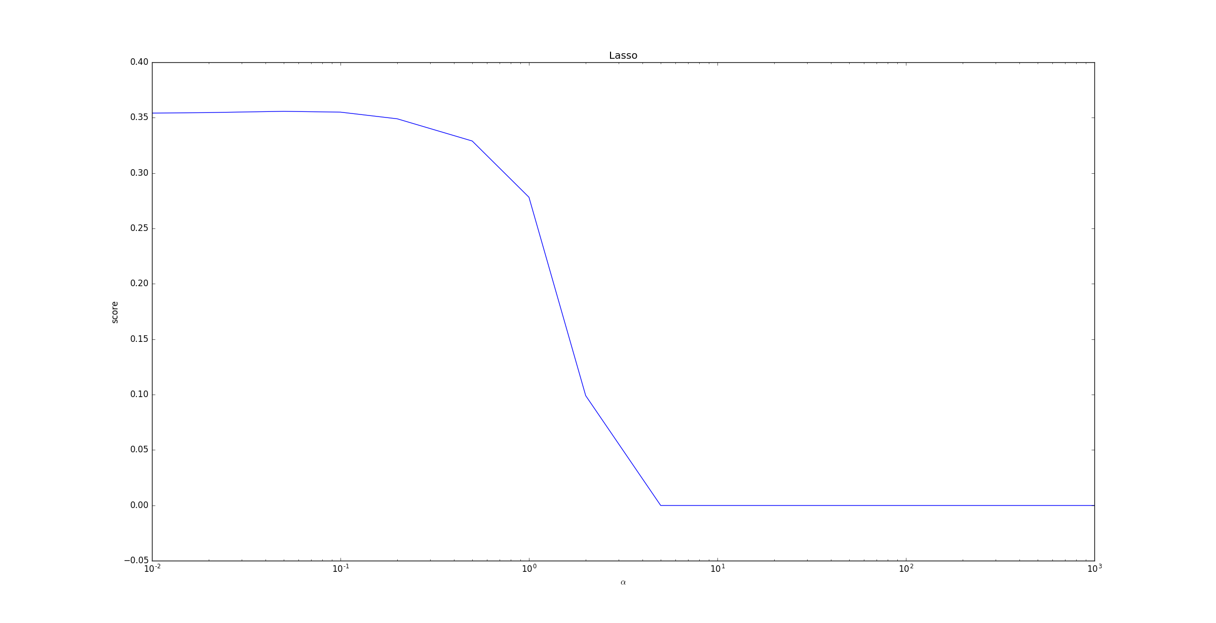
下面的示例给出了不同的 值对模型预测能力的影响。
当 超过 1 之后,随着 的增长,预测性能急剧下降。原因同Ridge中的分析。

ElasticNet类实现了ElasticNet回归模型。其原型为:
xxxxxxxxxxclass sklearn.linear_model.ElasticNet(alpha=1.0, l1_ratio=0.5, fit_intercept=True,normalize=False, precompute=False, max_iter=1000, copy_X=True, tol=0.0001,warm_start=False, positive=False, random_state=None, selection='cyclic')alpha: 值 。l1_ratio: 值 。Lasso 。模型属性:参考 Lasso 。
模型方法:参考 Lasso 。
下面的示例给出了不同的 值和 值对模型预测能力的影响。
随着 的增大,预测性能下降。因为正则化项为:
影响的是性能下降的速度,因为这个参数控制着 之间的比例 。

LogisticRegression实现了对数几率回归模型。其原型为:
xxxxxxxxxxclass sklearn.linear_model.LogisticRegression(penalty='l2', dual=False, tol=0.0001,C=1.0, fit_intercept=True, intercept_scaling=1, class_weight=None, random_state=None, solver='liblinear', max_iter=100, multi_class='ovr', verbose=0, warm_start=False, n_jobs=1)penalty:一个字符串,指定了正则化策略。
'l2', 则为 正则化。'l1',则为 正则化。dual :一个布尔值。
True,则求解对偶形式(只在penalty='l2'且solver='liblinear'有对偶形式)。False,则求解原始形式。C:一个浮点数。它指定了罚项系数的倒数。如果它的值越小,则正则化项越大。
class_weight:一个字典或者字符串'balanced' ,指定每个类别的权重。
{class_label: weight} 。'balanced':则每个分类的权重与该分类在样本集中出现的频率成反比。1 。solver:一个字符串,指定了求解最优化问题的算法。可以为下列的值:
'newton-cg':使用牛顿法。'lbfgs':使用L-BFGS拟牛顿法。'liblinear':使用liblinear 。'sag':使用Stochastic Average Gradient descent算法。注意:
'liblinear'比较适用;对于规模大的数据集,'sag'比较适用。'newton-cg'、'lbfgs'、'sag'只处理penalty='l2'的情况。multi_class:一个字符串,指定对于多分类问题的策略。可以为:
'ovr':采用one-vs-rest策略。'multinomial':直接采用多分类 logistic回归策略。其它参数参考ElasticNet 。
模型属性:参考ElasticNet 。
模型方法:
fit(X,y[,sample_weight]):训练模型。predict(X):用模型进行预测,返回预测值。score(X,y[,sample_weight]):返回模型的预测性能得分。predict_log_proba(X):返回一个数组,数组的元素依次是X预测为各个类别的概率的对数值。predict_proba(X):返回一个数组,数组的元素依次是X预测为各个类别的概率值。下面的示例给出了不同的 C 值对模型预测能力的影响。
C是正则化项系数的倒数,它越小则正则化项的权重越大。
随着C的增大(即正则化项的减小),LogisticRegression的预测准确率上升。
当 C增大到一定程度(即正则化项减小到一定程度),LogisticRegression的预测准确率维持在较高的水准保持不变。
事实上,当
C太大时,正则化项接近于0,此时容易发生过拟合,预测准确率会下降。

类LinearDiscriminantAnalysis实现了线性判别分析模型。其原型为:
xxxxxxxxxxclass sklearn.discriminant_analysis.LinearDiscriminantAnalysis(solver='svd', shrinkage=None, priors=None, n_components=None, store_covariance=False, tol=0.0001)solver:一个字符串,指定求解最优化问题的算法。可以为:
'svd':奇异值分解。对于有大规模特征的数据,推荐用这种算法。'lsqr':最小平方差算法,可以结合shrinkage参数。'eigen':特征值分解算法,可以结合shrinkage参数。shrinkage:字符串'auto'或者浮点数或者None。
该参数只有在solver='lsqr'或者'eigen'下才有意义。当矩阵求逆时,它会在对角线上增加一个小的数 ,防止矩阵为奇异的。其作用相当于正则化。
'auto':根据Ledoit-Wolf引理来自动决定 的大小。None:不使用shrinkage参数。0 到 1 之间的浮点数:指定 的值。priors:一个数组,数组中的元素依次指定了每个类别的先验概率。
如果为None则认为每个类的先验概率都是等可能的。
n_components:一个整数,指定了数据降维后的维度(该值必须小于 n_classes-1) 。
store_covariance:一个布尔值。如果为True,则需要额外计算每个类别的协方差矩阵 。
tol:一个浮点值。它指定了用于SVD算法中评判迭代收敛的阈值。
模型属性:
coef_:权重向量。intercept_: 值。covariance_:一个数组,依次给出了每个类别的协方差矩阵。means_:一个数组,依次给出了每个类别的均值向量。xbar_:给出了整体样本的均值向量。n_iter_:实际迭代次数。模型方法: 参考LogisticRegression 。
SVM 的通用参数:
tol:浮点数,指定终止迭代的阈值。
fit_intercept:一个布尔值,指定是否需要计算截距项。如果为False,那么不会计算截距项。
当 , 时, 可以设置 fit_intercept=False 。
intercept_scaling:一个浮点数,用于缩放截距项的正则化项的影响。
当采用fit_intercept 时,相当于人造一个特征出来,该特征恒为 1 ,其权重为 。
在计算正则化项的时候,该人造特征也被考虑了。为了降低这个人造特征的影响,需要提供intercept_scaling。
class_weight:一个字典或者字符串'balanced' ,指定每个类别的权重。
{class_label: weight} 。'balanced':则每个分类的权重与该分类在样本集中出现的频率成反比。1 。LinearSVC是根据liblinear实现的,它可以用于二类分类,也可以用于多类分类问题(此时是根据one-vs-rest原则来分类)。
线性支持向量机 LinearSVC:
xxxxxxxxxxsklearn.svm.LinearSVC(penalty='l2', loss='squared_hinge', dual=True, tol=0.0001, C=1.0,multi_class='ovr', fit_intercept=True, intercept_scaling=1, class_weight=None, verbose=0, random_state=None, max_iter=1000)penalty:字符串,指定 'l1'或者'l2',罚项的范数。默认为 'l2'(它是标准SVC采用的)。
loss:一个字符串,表示损失函数。可以为:
'hinge':此时为合页损失函数(它是标准 SVM 的损失函数)。'squared_hinge':合页损失函数的平方。dual:一个布尔值。如果为True,则解决对偶问题;如果是False,则解决原始问题。当n_samples > n_features时,倾向于采用False。
tol :一个浮点数,指定终止迭代的阈值。
C:一个浮点数,罚项系数。
multi_class :一个字符串,指定多类分类问题的策略。
'ovr':采用one-vs-rest分类策略。'crammer_singer':多类联合分类,很少用。因为它计算量大,而且精度不会更佳。此时忽略loss,penalty,dual项。fit_intercept :一个布尔值,指定是否需要计算截距项。
intercept_scaling:一个浮点数,用于缩放截距项的正则化项的影响。
class_weight: 一个字典或者字符串'balanced' ,指定每个类别的权重。
verbose:一个正数。用于开启/关闭迭代中间输出日志功能。
random_state: 指定随机数种子。
max_iter: 一个整数,指定最大迭代次数。
模型属性:
coef_:权重向量。intercept_:截距值。模型方法:
fit(X, y):训练模型。predict(X):用模型进行预测,返回预测值。score(X,y[,sample_weight]):返回模型的预测性能得分。下面的示例给出了不同的 C 值对模型预测能力的影响。
C衡量了误分类点的重要性,C越大则误分类点越重要。
为了便于观察将x轴以对数表示。可以看到当C较小时,误分类点重要性较低,此时误分类点较多,分类器性能较差。

SVC是根据libsvm实现的,其训练的时间复杂度是采样点数量的平方。
它可以用于二类分类,也可以用于多类分类问题(此时默认是根据one-vs-rest原则来分类)。
支持向量机 SVC:
xxxxxxxxxxsklearn.svm.SVC(C=1.0, kernel='rbf', degree=3, gamma='auto', coef0=0.0, shrinking=True,probability=False, tol=0.001, cache_size=200, class_weight=None, verbose=False,max_iter=-1, decision_function_shape=None, random_state=None)C:一个浮点数,罚项系数。
kernel:一个字符串,指定核函数。
'linear':线性核: 。
'poly':多项式核:。其中:
degree参数决定。gamma参数决定。coef0参数决定。'rbf'(默认值):高斯核函数: 。
其中 由 gamma参数决定。
'sigmoid':。其中:
gamma参数决定。r由 coef0参数指定。'precomputed':表示提供了kernel matrix 。
或者提供一个可调用对象,该对象用于计算kernel matrix 。
degree:一个整数。指定当核函数是多项式核函数时,多项式的系数。对于其他核函数,该参数无效。
gamma:一个浮点数。当核函数是'rbf','poly','sigmoid'时,核函数的系数。如果'auto',则表示系数为1/n_features 。
coef0:浮点数,用于指定核函数中的自由项。只有当核函数是'poly'和'sigmoid'是有效。
probability:布尔值。如果为True则会进行概率估计。它必须在训练之前设置好,且概率估计会拖慢训练速度。
shrinking:布尔值。如果为True,则使用启发式(shrinking heuristic) 。
tol:浮点数,指定终止迭代的阈值。
cache_size:浮点值,指定了kernel cache的大小,单位为 MB 。
class_weight:指定各类别的权重。
decision_function_shape:为字符串或者None,指定决策函数的形状。
'ovr':则使用one-vs-rest准则。那么决策函数形状是(n_samples,n_classes)。
此时对每个分类定义了一个二类SVM,一共 n_classes个二类 SVM 。
'ovo':则使用one-vs-one准测。那么决策函数形状是(n_samples, n_classes * (n_classes - 1) / 2)
此时对每一对分类直接定义了一个二类SVM,一共 n_classes * (n_classes - 1) / 2)个二类SVM 。
None:默认值。采用该值时,目前会使用'ovo',但是在 scikit v0.18之后切换成'ovr' 。
其它参数参考LinearSVC 。
模型属性:
support_ :一个数组, 形状为 [n_SV],给出了支持向量的下标。
support_vectors_ : 一个数组, 形状为 [n_SV, n_features],给出了支持向量。
n_support_ : 一个数组, 形状为 [n_class],给出了每一个分类的支持向量的个数。
dual_coef_ : 一个数组,形状为[n_class-1, n_SV]。给出了对偶问题中,每个支持向量的系数。
coef_ : 一个数组,形状为[n_class-1, n_features]。给出了原始问题中,每个特征的系数。
linear kernel中有效。dual_coef_ 和support_vectors_计算而来。intercept_ : 一个数组,形状为[n_class * (n_class-1) / 2],给出了决策函数中的常数项。
模型方法:
fit(X, y[, sample_weight]):训练模型。predict(X):用模型进行预测,返回预测值。score(X,y[,sample_weight]):返回模型的预测性能得分。predict_log_proba(X):返回一个数组,数组的元素依次是X预测为各个类别的概率的对数值。predict_proba(X):返回一个数组,数组的元素依次是X预测为各个类别的概率值 。NuSVC: Nu-Support Vector Classificatio 与 SVC相似,但是用一个参数来控制了支持向量的个数。它是基于libsvm来实现的。
NuSVC 支持向量机:
xxxxxxxxxxsklearn.svm.NuSVC(nu=0.5, kernel='rbf', degree=3, gamma='auto', coef0=0.0,shrinking=True,probability=False, tol=0.001, cache_size=200, class_weight=None,verbose=False,max_iter=-1, decision_function_shape=None, random_state=None)nu : 一个浮点数,取值范围为 (0,1], 默认为0.5。它控制训练误差与支持向量的比值,间接控制了支持向量的个数。SVC。模型属性:参考SVC。
模型方法:参考SVC。
LinearSVR是根据liblinear实现的。
线性支持向量回归 LinearSVR:
xxxxxxxxxxclass sklearn.svm.LinearSVR(epsilon=0.0, tol=0.0001, C=1.0, loss='epsilon_insensitive',fit_intercept=True, intercept_scaling=1.0, dual=True, verbose=0, random_state=None,max_iter=1000)epsilon:一个浮点数,表示 值。
loss:字符串。表示损失函数。可以为:
'epsilon_insensitive':此时损失函数为 (标准的SVR)'squared_epsilon_insensitive':此时损失函数为 其它参数参考LinearSVC 。
模型属性:参考LinearSVC 。
模型方法:参考LinearSVC 。
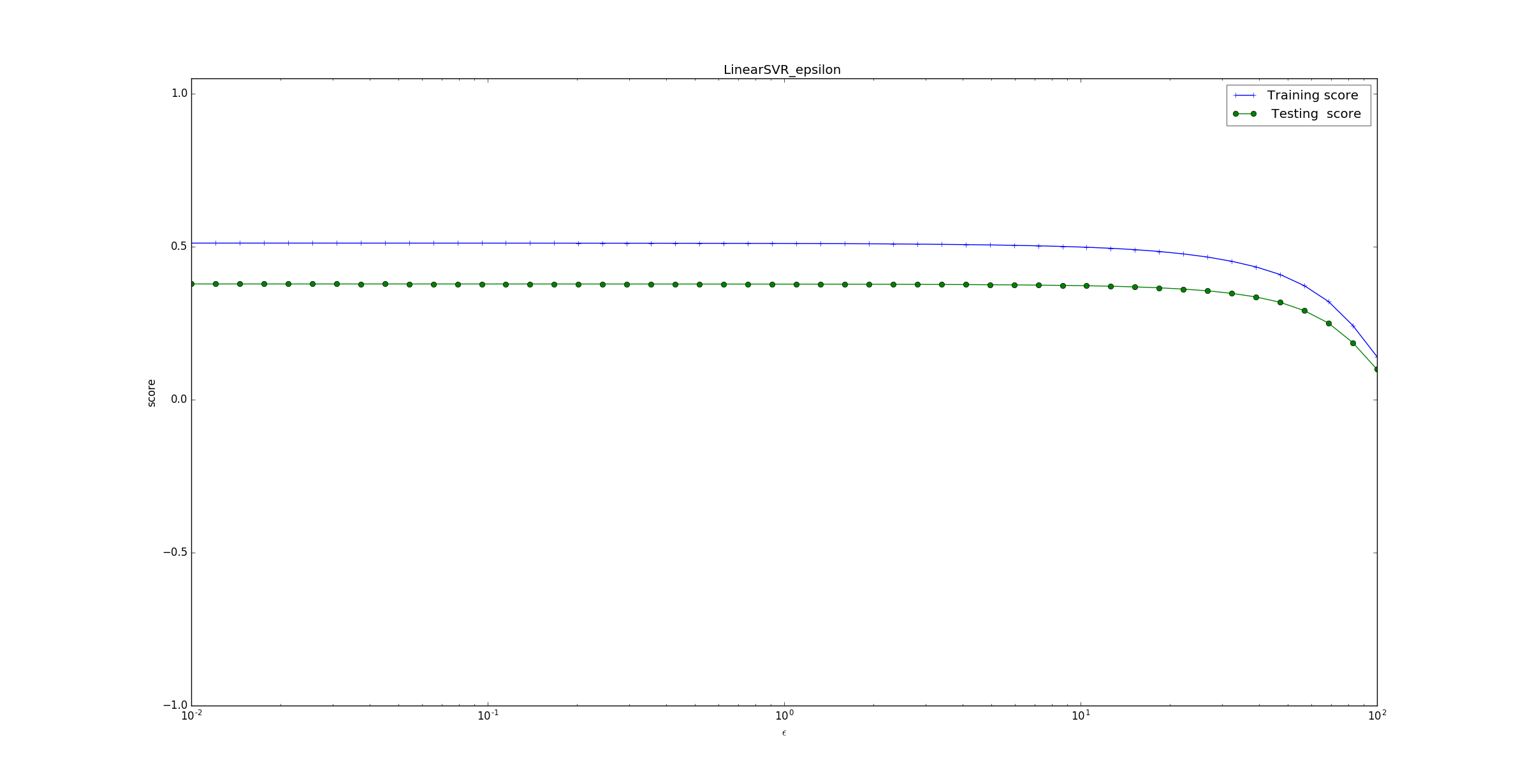
下面的示例给出了不同的 值对模型预测能力的影响。
为了方便观看将x轴转换成对数坐标。可以看到预测准确率随着 下降。

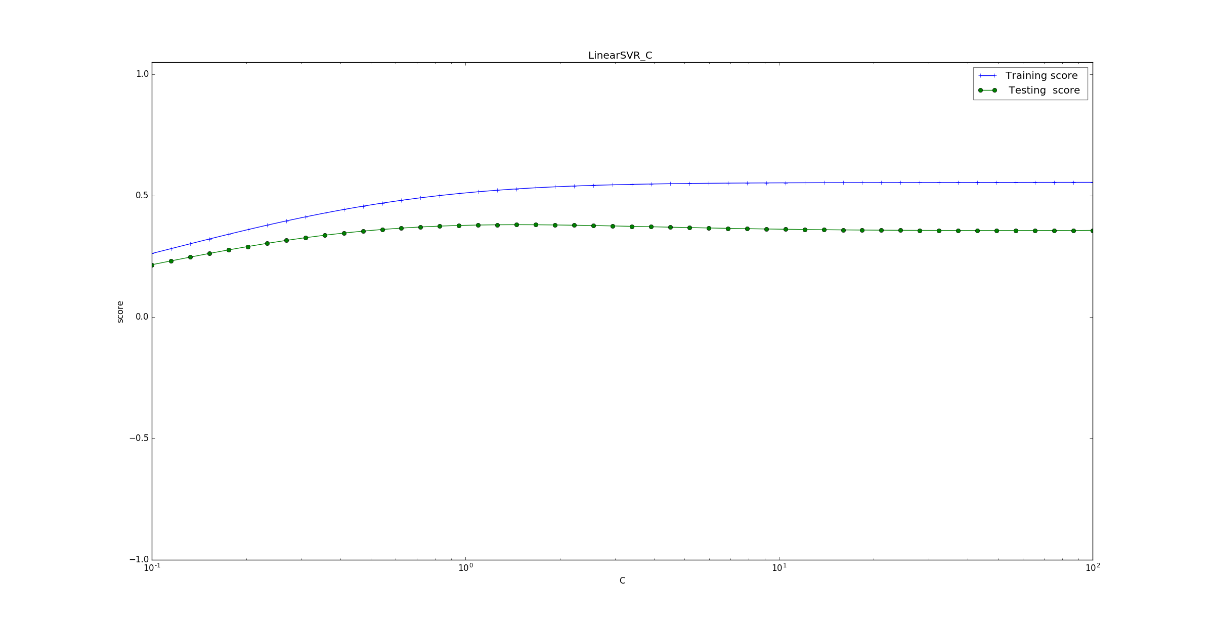
下面的示例给出了不同的 C 值对模型预测能力的影响。
为了方便观看将x轴转换成对数坐标。可以看到预测准确率随着 增大而上升。说明越看重误分类点,则预测的越准确。

SVR是根据libsvm实现的。
支持向量回归 SVR:
xxxxxxxxxxclass sklearn.svm.SVR(kernel='rbf', degree=3, gamma='auto', coef0=0.0, tol=0.001, C=1.0,epsilon=0.1, shrinking=True, cache_size=200, verbose=False, max_iter=-1)参数:参考SVC 。
模型属性:参考SVC 。
模型方法:参考SVC 。
NuSVR是根据libsvm实现的。
支持向量回归 NuSVR:
xxxxxxxxxxclass sklearn.svm.NuSVR(nu=0.5, C=1.0, kernel='rbf', degree=3, gamma='auto', coef0=0.0,shrinking=True, tol=0.001, cache_size=200, verbose=False, max_iter=-1)C:一个浮点数,罚项系数。NuSVC。模型属性:参考NuSVC。
模型方法:参考NuSVC。
OneClassSVM是根据libsvm实现的。
支持向量描述 OneClassSVM:
xxxxxxxxxxclass sklearn.svm.OneClassSVM(kernel='rbf', degree=3, gamma='auto', coef0=0.0, tol=0.001,nu=0.5, shrinking=True, cache_size=200, verbose=False, max_iter=-1, random_state=None)参数:参考NuSVC。
模型属性:参考NuSVC。
模型方法:
fit(X[, y, sample_weight]):训练模型。predict(X):用模型进行预测,返回预测值。每个预测值要么是 +1 要么是 -1 。scikit中有多种不同的朴素贝叶斯分类器。他们的区别就在于它们假设了不同的 分布 。高斯贝叶斯分类器GaussianNB :它假设特征 的条件概率分布满足高斯分布:
其中: 为第 个特征的条件概率分布的均值, 为第 个特征的条件概率分布的方差。
GaussianNB 的原型为:
xxxxxxxxxxclass sklearn.naive_bayes.GaussianNB()模型属性:
class_prior_:一个数组,形状为(n_classes,),是每个类别的概率 。class_count_:一个数组,形状为(n_classes,),是每个类别包含的训练样本数量。theta_:一个数组,形状为(n_classes,n_features),是每个类别上,每个特征的均值。sigma_:一个数组,形状为(n_classes,n_features),是每个类别上,每个特征的标准差。模型方法:
fit(X, y[, sample_weight]):训练模型。
partial_fit(X, y[, classes, sample_weight]):分批训练模型。
该方法主要用于大规模数据集的训练。此时可以将大数据集划分成若干个小数据集,然后在这些小数据集上连续调用partial_fit方法来训练模型。
predict(X):用模型进行预测,返回预测值。
predict_log_proba(X):返回一个数组,数组的元素依次是X预测为各个类别的概率的对数值。
predict_proba(X):返回一个数组,数组的元素依次是X预测为各个类别的概率值 。
score(X, y[, sample_weight]):返回模型的预测性能得分。
多项式贝叶斯分类器MultinomialNB :它假设特征的条件概率分布满足多项式分布:
其中:
MultinomialNB 的原型为:
xxxxxxxxxxclass sklearn.naive_bayes.MultinomialNB(alpha=1.0, fit_prior=True, class_prior=None)alpha:一个浮点数,指定 值。
fit_prior:一个布尔值。
True,则不去学习 ,替代以均匀分布。False ,则去学习 。class_prior:一个数组。它指定了每个分类的先验概率 。
如果指定了该参数,则每个分类的先验概率不再从数据集中学得
模型属性:
class_log_prior_:一个数组对象,形状为(n_classes,)。给出了每个类别的调整后的的经验概率分布的对数值。feature_log_prob_: 一个数组对象,形状为(n_classes, n_features)。给出了 的经验概率分布的对数值。class_count_:一个数组,形状为(n_classes,),是每个类别包含的训练样本数量。feature_count_:一个数组,形状为(n_classes, n_features)。训练过程中,每个类别每个特征遇到的样本数。模型方法:参考 GaussianNB 。
下面的示例给出了不同的 值对模型预测能力的影响。 运行结果如下。
为了便于观察将x轴设置为对数坐标。可以看到随着 之后,随着 的增长,预测准确率在下降。
这是因为,当 时, 。即对任何类型的特征、该类型特征的任意取值,出现的概率都是 。它完全忽略了各个特征之间的差别,也忽略了每个特征内部的分布。

伯努利贝叶斯分类器BernoulliNB:它假设特征的条件概率分布满足二项分布:
其中 ,且要求特征的取值为 。
BernoulliNB的原型为:
xxxxxxxxxxclass sklearn.naive_bayes.BernoulliNB(alpha=1.0, binarize=0.0, fit_prior=True,class_prior=None)binarize:一个浮点数或者None。
如果为None,那么会假定原始数据已经是二元化的。
如果是浮点数,则执行二元化策略:以该数值为界:
其它参数参考MultinomialNB 。
模型属性:参考MultinomialNB 。
模型方法:参考MultinomialNB 。
DecisionTreeRegressor 是回归决策树,其原型为:
xxxxxxxxxxclass sklearn.tree.DecisionTreeRegressor(criterion='mse', splitter='best', max_depth=None, min_samples_split=2, min_samples_leaf=1,min_weight_fraction_leaf=0.0, max_features=None,random_state=None, max_leaf_nodes=None, presort=False)criterion:一个字符串,指定切分质量的评价准则。
默认为'mse',且只支持该字符串,表示均方误差。
splitter:一个字符串,指定切分原则。可以为:
'best':表示选择最优的切分。'random':表示随机切分。max_features:可以为整数、浮点、字符串或者None,指定寻找最优拆分时考虑的特征数量。
max_features 个特征。max_features * n_features 个特征,max_features指定了百分比。'sqrt',则 max_features等于 sqrt(n_features) 。'log2',则 max_features等于 log2(n_features) 。None或者 'auto',则 max_features等于 n_features 。注意:如果已经考虑了max_features 个特征,但是还没有找到一个有效的切分,那么还会继续寻找下一个特征,直到找到一个有效的切分为止。
max_depth:可以为整数或者None,指定树的最大深度。
如果为None,则表示树的深度不限。
分裂子结点,直到每个叶子都是纯的(即:叶结点中所有样本点都属于一个类),或者叶结点中包含小于 min_samples_split 个样点。
如果 max_leaf_nodes参数非 None,则忽略此选项。
min_samples_split:为整数,指定每个内部结点包含的最少的样本数。
min_samples_leaf:为整数,指定每个叶结点包含的最少的样本数。
min_weight_fraction_leaf:为浮点数,叶结点中样本的最小权重系数。
max_leaf_nodes:为整数或者None,指定最大的叶结点数量。
None,此时叶结点数量不限。None,则max_depth被忽略。class_weight:为一个字典、字符串'balanced'、或者 None 。它指定了分类的权重。
{class_label:weight}。'balanced' ,则表示分类的权重是样本中各分类出现的频率的反比。None,则每个分类的权重都为1 。注意:如果提供了 sample_weight参数(由 fit方法提供),则这些权重都会乘以sample_weight 。
random_state:指定随机数种子。
presort:一个布尔值,指定是否要提前排序数据从而加速寻找最优切分的过程。
True 会减慢总体的训练过程。True 会加速训练过程。模型属性:
feature_importances_:给出了特征的重要程度。该值越高,则该特征越重要。max_features_:max_features的推断值。n_features_:当执行fit之后,特征的数量。n_outputs_:当执行fit之后,输出的数量。tree_:一个 Tree对象,即底层的决策树。模型方法:
fit(X, y[, sample_weight, check_input, ...]):训练模型。predict(X[, check_input]):用模型进行预测,返回预测值。score(X,y[,sample_weight]):返回模型的预测性能得分。DecisionTreeClassifier 是分类决策树,其原型为:
xxxxxxxxxxsklearn.tree.DecisionTreeClassifier(criterion='gini', splitter='best', max_depth=None,min_samples_split=2, min_samples_leaf=1, min_weight_fraction_leaf=0.0, max_features=None,random_state=None, max_leaf_nodes=None, class_weight=None,presort=False)criterion:一个字符串,指定切分质量的评价准则。可以为:
'gini':表示切分时评价准则是Gini系数'entropy':表示切分时评价准则是熵其它参数参考 DecisionTreeRegressor 。
模型属性:
classes_:分类的标签值。n_classes_:给出了分类的数量。DecisionTreeRegressor 。模型方法:
fit(X, y[, sample_weight, check_input, ...]):训练模型。predict(X[, check_input]):用模型进行预测,返回预测值。predict_log_proba(X):返回一个数组,数组的元素依次是X预测为各个类别的概率的对数值。predict_proba(X):返回一个数组,数组的元素依次是X预测为各个类别的概率值。score(X,y[,sample_weight]):返回模型的预测性能得分。当训练完毕一棵决策树的时候,可以通过sklearn.tree.export_graphviz(classifier,out_file)来将决策树转化成Graphviz格式的文件。
这里要求安装
Graphviz程序。Graphviz是贝尔实验室开发的一个开源的工具包,用于绘制结构化的图形网络,支持多种格式输出如常用的图片格式、SVG、PDF格式等,且支持Linux\mid Windows操作系统。
然后通过Graphviz的 dot工具,在命令行中运行命令dot.exe -Tpdf F:\mid out -o F:\mid out.pdf 生成pdf格式的决策图;或者执行dot.exe -Tpng F:\mid out -o F:\mid out.png 来生成png格式的决策图。
其中 :-T选项指定了输出文件的格式,-o选项指定了输出文件名。

KNeighborsClassifier 是knn 分类模型,其原型为:
xxxxxxxxxxsklearn.neighbors.KNeighborsClassifier(n_neighbors=5, weights='uniform',algorithm='auto', leaf_size=30, p=2, metric='minkowski',metric_params=None, n_jobs=1, **kwargs)n_neighbors:一个整数,指定 值。
weights:一字符串或者可调用对象,指定投票权重策略。
'uniform':本结点的所有邻居结点的投票权重都相等 。'distance':本结点的所有邻居结点的投票权重与距离成反比。即越近的结点,其投票权重越大。algorithm:一字符串,指定计算最近邻的算法。可以为:
'ball_tree':使用 BallTree算法。'kd_tree:使用 KDTree算法。'brute':使用暴力搜索法。'auto':自动决定最合适的算法。leaf_size:一个整数,指定BallTree或者 KDTree叶结点规模。它影响了树的构建和查询速度。
metric:一个字符串,指定距离度量。默认为'minkowski'距离。
p :一个整数,指定在'Minkowski'度量上的指数。
如果 p=1,对应于曼哈顿距离;p=2对应于欧拉距离。
n_jobs:并行度。
模型方法:
fit(X,y):训练模型。predict(X):用模型进行预测,返回预测值。score(X,y):返回模型的预测性能得分。predict_proba(X):返回一个数组,数组的元素依次是X预测为各个类别的概率值。kneighbors([X, n_neighbors, return_distance]):返回样本点的 近邻点。如果return_distance=True,同时还返回到这些近邻点的距离。kneighbors_graph([X, n_neighbors, mode]):返回样本点的 近邻点的连接图。KNeighborsRegressor是knn 回归模型,其原型为:
xxxxxxxxxxsklearn.neighbors.KNeighborsRegressor(n_neighbors=5, weights='uniform', algorithm='auto', leaf_size=30, p=2, metric='minkowski', metric_params=None, n_jobs=1, **kwargs)参数:参考KNeighborsClassifier 。
模型方法:
fit(X,y):训练模型。predict(X):用模型进行预测,返回预测值。score(X,y):返回模型的预测性能得分。kneighbors([X, n_neighbors, return_distance]):返回样本点的 近邻点。如果return_distance=True,同时还返回到这些近邻点的距离。kneighbors_graph([X, n_neighbors, mode]):返回样本点的 近邻点的连接图。AdaBoostClassifier是 AdaBoost分类器,其原型为:
xxxxxxxxxxclass sklearn.ensemble.AdaBoostClassifier(base_estimator=None, n_estimators=50, learning_rate=1.0, algorithm='SAMME.R', random_state=None)base_estimator:一个基础分类器对象,该基础分类器必须支持带样本权重的学习。默认为DecisionTreeClassfier。
n_estimators:一个整数,指定基础分类器的数量(默认为50)。
当然如果训练集已经完美的训练好了,可能算法会提前停止,此时基础分类器数量少于该值。
learning_rate:一个浮点数,表示学习率,默认为1。它就是下式中的 : 。
learning_rate和n_estimators之间会有所折中。algorithm:一个字符串,指定用于多类分类问题的算法,默认为'SAMME.R' 。
'SAMME.R' :使用SAMME.R 算法。基础分类器对象必须支持计算类别的概率。
通常'SAMME.R' 收敛更快,且误差更小、迭代数量更少 。
'SAMME':使用SAMME算法。
random_state:指定随机数种子。
模型属性:
estimators_: 所有训练过的基础分类器。classes_: 所有的类别标签。n_classes_:类别数量。estimator_weights_:每个基础分类器的权重。estimator_errors_:每个基础分类器的分类误差。feature_importances_:每个特征的重要性。模型方法:
fit(X, y[, sample_weight]):训练模型。predict(X):用模型进行预测,返回预测值。predict_log_proba(X):返回一个数组,数组的元素依次是X预测为各个类别的概率的对数值。predict_proba(X):返回一个数组,数组的元素依次是X预测为各个类别的概率值。score(X,y[,sample_weight]):返回模型的预测性能得分。staged_predict(X):返回一个数组,数组元素依次是:集成分类器在每一轮迭代结束时的预测值。staged_predict_proba(X):返回一个二维数组,数组元素依次是:集成分类器在每一轮迭代结束时,预测X为各个类别的概率值。staged_score(X, y[, sample_weight]):返回一个数组,数组元素依次是:集成分类器在每一轮迭代结束时,该集成分类器的预测性能得分。AdaBoostRegressor是 AdaBoost回归器,其原型为:
xxxxxxxxxxclass sklearn.ensemble.AdaBoostRegressor(base_estimator=None, n_estimators=50, learning_rate=1.0, loss='linear', random_state=None)base_estimator:一个基础回归器对象,该基础回归器必须支持带样本权重的学习。默认为DecisionTreeRegressor。
loss:一个字符串。指定了损失函数。可以为:
'linear':线性损失函数(默认)。'square':平方损失函数。'exponential':指数损失函数。其它参数参考AdaBoostClassifier 。
模型属性:
estimators_:所有训练过的基础回归器。estimator_weights_:每个基础回归器的权重。estimator_errors_:每个基础回归器的回归误差。feature_importances_:每个特征的重要性。模型方法:
fit(X, y[, sample_weight]):训练模型。predict(X):用模型进行预测,返回预测值。score(X,y[,sample_weight]):返回模型的预测性能得分。staged_predict(X):返回一个数组,数组元素依次是:集成回归器在每一轮迭代结束时的预测值。staged_score(X, y[, sample_weight]):返回一个数组,数组元素依次是:集成回归器在每一轮迭代结束时,该集成回归器的预测性能得分。GradientBoostingClassifier是GBDT 分类模型,其原型为:
xxxxxxxxxxclass sklearn.ensemble.GradientBoostingClassifier(loss='deviance', learning_rate=0.1,n_estimators=100, subsample=1.0, min_samples_split=2, min_samples_leaf=1,min_weight_fraction_leaf=0.0, max_depth=3, init=None, random_state=None, max_features=None, verbose=0, max_leaf_nodes=None, warm_start=False, presort='auto')loss:一个字符串,指定损失函数。可以为:
'deviance'(默认值):此时损失函数为对数损失函数: 。'exponential':此时使用指数损失函数。n_estimators:一个整数,指定基础决策树的数量(默认为100),值越大越好。
learning_rate:一个浮点数,表示学习率,默认为1。它就是下式中的 : 。
learning_rate和n_estimators之间会有所折中。max_depth:一个整数或者None,指定了每个基础决策树模型的max_depth参数。
max_leaf_nodes不是None,则忽略本参数。min_samples_split:一个整数,指定了每个基础决策树模型的min_samples_split参数。
min_samples_leaf:一个整数,指定了每个基础决策树模型的min_samples_leaf参数。
min_weight_fraction_leaf:一个浮点数,指定了每个基础决策树模型的min_weight_fraction_leaf参数。
subsample:一个大于 0 小于等于 1.0 的浮点数,指定了提取原始训练集中多大比例的一个子集用于训练基础决策树。
如果 subsample小于1.0,则梯度提升决策树模型就是随机梯度提升决策树。
此时会减少方差但是提高了偏差。
它会影响n_estimators参数。
max_features:一个整数或者浮点数或者字符串或者None,指定了每个基础决策树模型的max_features参数。
如果 max_features< n_features,则会减少方差但是提高了偏差。
max_leaf_nodes:为整数或者None,指定了每个基础决策树模型的max_leaf_nodes参数。
init:一个基础分类器对象或者None,该分类器对象用于执行初始的预测。
如果为None,则使用loss.init_estimator 。
verbose:一个正数。用于开启/关闭迭代中间输出日志功能。
warm_start:一个布尔值。用于指定是否继续使用上一次训练的结果。
random_state:一个随机数种子。
presort:一个布尔值或者'auto'。指定了每个基础决策树模型的presort参数。
模型属性:
feature_importances_:每个特征的重要性。oob_improvement_:给出训练过程中,每增加一个基础决策树,在测试集上损失函数的改善情况(即:损失函数的减少值)。train_score_:给出训练过程中,每增加一个基础决策树,在训练集上的损失函数的值。init:初始预测使用的分类器。estimators_:所有训练过的基础决策树。模型方法:
fit(X, y[, sample_weight, monitor]):训练模型。
其中monitor是一个可调用对象,它在当前迭代过程结束时调用。如果它返回True,则训练过程提前终止。
predict(X):用模型进行预测,返回预测值。
predict_log_proba(X):返回一个数组,数组的元素依次是X预测为各个类别的概率的对数值。
predict_proba(X):返回一个数组,数组的元素依次是X预测为各个类别的概率值。
score(X,y[,sample_weight]):返回模型的预测性能得分。
staged_predict(X):返回一个数组,数组元素依次是:GBDT 在每一轮迭代结束时的预测值。
staged_predict_proba(X):返回一个二维数组,数组元素依次是:GBDT 在每一轮迭代结束时,预测X为各个类别的概率值。
staged_score(X, y[, sample_weight]):返回一个数组,数组元素依次是:GBDT 在每一轮迭代结束时,该GBDT 的预测性能得分。
GradientBoostingRegressor 是GBRT 回归模型,其原型为:
xxxxxxxxxxclass sklearn.ensemble.GradientBoostingRegressor(loss='ls', learning_rate=0.1,n_estimators=100, subsample=1.0, min_samples_split=2, min_samples_leaf=1,min_weight_fraction_leaf=0.0, max_depth=3, init=None, random_state=None,max_features=None, alpha=0.9, verbose=0, max_leaf_nodes=None, warm_start=False, presort='auto')loss:一个字符串,指定损失函数。可以为:
'ls':损失函数为平方损失函数。
'lad':损失函数为绝对值损失函数。
'huber':损失函数为上述两者的结合,通过alpha参数指定比例,该损失函数的定义为:
即误差较小时,采用平方损失;在误差较大时,采用绝对值损失。
'quantile':分位数回归(分位数指得是百分之几),通过alpha参数指定分位数。
alpha:一个浮点数,只有当loss='huber'或者loss='quantile'时才有效。
n_estimators: 其它参数参考GradientBoostingClassifier 。
模型属性:
feature_importances_:每个特征的重要性。oob_improvement_:给出训练过程中,每增加一个基础决策树,在测试集上损失函数的改善情况(即:损失函数的减少值)。train_score_ :给出训练过程中,每增加一个基础决策树,在训练集上的损失函数的值。init:初始预测使用的回归器。estimators_:所有训练过的基础决策树。模型方法:
fit(X, y[, sample_weight, monitor]):训练模型。
其中monitor是一个可调用对象,它在当前迭代过程结束时调用。如果它返回True,则训练过程提前终止。
predict(X):用模型进行预测,返回预测值。
score(X,y[,sample_weight]):返回模型的预测性能得分。
staged_predict(X):返回一个数组,数组元素依次是:GBRT 在每一轮迭代结束时的预测值。
staged_score(X, y[, sample_weight]):返回一个数组,数组元素依次是:GBRT在每一轮迭代结束时,该GBRT的预测性能得分。
scikit-learn基于随机森林算法提供了两个模型:
RandomForestClassifier用于分类问题RandomForestRegressor用于回归问题GradientBoostingClassifier是随机森林分类模型,其原型为:
xxxxxxxxxxclass sklearn.ensemble.RandomForestClassifier(n_estimators=10, criterion='gini', max_depth=None, min_samples_split=2, min_samples_leaf=1, min_weight_fraction_leaf=0.0,max_features='auto', max_leaf_nodes=None, bootstrap=True, oob_score=False, n_jobs=1,random_state=None, verbose=0, warm_start=False, class_weight=None)n_estimators:一个整数,指定了随机森林中决策树的数量.
criterion:一个字符串,指定了每个决策树的criterion参数。
max_features:一个整数或者浮点数或者字符串或者None,指定了每个决策树的max_features参数。
max_depth:一个整数或者None,指定了每个决策树的max_depth参数。
如果max_leaf_nodes不是None,则忽略本参数。
min_samples_split:一个整数,指定了每个决策树的min_samples_split参数。
min_samples_leaf:一个整数,指定了每个决策树的min_samples_leaf参数。
min_weight_fraction_leaf:一个浮点数,指定了每个决策树的min_weight_fraction_leaf参数。
max_leaf_nodes:为整数或者None,指定了每个基础决策树模型的max_leaf_nodes参数。
boostrap:为布尔值。如果为True,则使用采样法bootstrap sampling来产生决策树的训练数据集。
oob_score:为布尔值。如果为True,则使用包外样本来计算泛化误差。
n_jobs:指定并行性。
random_state:指定随机数种子。
verbose:一个正数。用于开启/关闭迭代中间输出日志功能。
warm_start:一个布尔值。用于指定是否继续使用上一次训练的结果。
class_weight:一个字典,或者字典的列表,或者字符串'balanced',或者字符串'balanced_subsample',或者None:
{class_label: weight} 。'balanced':则每个分类的权重与该分类在样本集中出现的频率成反比。'balanced_subsample':则样本集为采样法bootstrap sampling产生的决策树的训练数据集,每个分类的权重与该分类在采用生成的样本集中出现的频率成反比。None:则每个分类的权重都为 1 。模型属性:
estimators_:所有训练过的基础决策树。classes_:所有的类别标签。n_classes_:类别数量。n_features_:训练时使用的特征数量。n_outputs_:训练时输出的数量。feature_importances_:每个特征的重要性。oob_score_:训练数据使用包外估计时的得分。 模型方法:
fit(X, y[, sample_weight]):训练模型。predict(X):用模型进行预测,返回预测值。predict_log_proba(X):返回一个数组,数组的元素依次是X预测为各个类别的概率的对数值。predict_proba(X):返回一个数组,数组的元素依次是X预测为各个类别的概率值。score(X,y[,sample_weight]):返回模型的预测性能得分。RandomForestRegressor是随机森林回归模型,其原型为:
xxxxxxxxxxclass sklearn.ensemble.RandomForestRegressor(n_estimators=10, criterion='mse', max_depth=None, min_samples_split=2, min_samples_leaf=1, min_weight_fraction_leaf=0.0,max_features='auto', max_leaf_nodes=None, bootstrap=True, oob_score=False, n_jobs=1,random_state=None, verbose=0, warm_start=False参数:参考 GradientBoostingClassifier 。
模型属性:
estimators_:所有训练过的基础决策树。n_features_:训练时使用的特征数量。n_outputs_:训练时输出的数量。feature_importances_:每个特征的重要性。oob_score_:训练数据使用包外估计时的得分。 oob_prediction_:训练数据使用包外估计时的预测值。模型方法:
fit(X, y[, sample_weight]):训练模型。predict(X):用模型进行预测,返回预测值。score(X,y[,sample_weight]):返回模型的预测性能得分。